1. Introduction to the New Edition of the Text
“Discourses of Distribution: Circuit Models of Television” is the title of the penultimate chapter in our book Global TV: Exporting Television and Culture in the World Market, published by New York University Press in 2008. Our book studied how the global television industry manages to market its products as cultural products from one country to another. This undertaking was no small feat, and when we began our decade-long investigation into television’s global marketplace we were motivated by the clear need for a more systematic approach to the topic. The article-length version of our chapter that follows this introduction analyzes how the many components of the global industry’s culture world of television production, distribution, and consumption are integrated with one another through institutionally-structured discursive layers of the industry’s marketplace. Following our reading of scholarship by early investigators of television export, we concluded that the market was so vast, the factors at play so numerous, their relative impact so indeterminate, and the outcomes so variable that it would be a challenge to explain the global market in a comprehensive and comprehensible way. When we entered the field, we were certain of one thing from our first book together: serialized storytelling was an enormously popular and highly successful form of television programming the world over (Harrington & Bielby 1995). Armed with the insight that a television series’ narrative form and content could attract viewers and build an audience, we focused on following the marketing of television products, in all their varied forms, and then worked backwards analytically to uncover who was producing them and where and how, and the ways in which they were then brought by industry players to the global market’s marketplace for distribution. But how best to account for this conceptually?
As sociologists, we knew our approach to the complexity of this globalized industry had to be structurally and culturally comprehensive because of the market’s robust cross-national activity, and that the study of the industry would be complicated because historically the world market lacked any overarching bureaucratic structure implemented by any one government, organization, or group. Annual meetings of industry trade associations were the means by which interested parties came together to conduct business. Further, we recognized that the global television market wasn’t a typical market in the usual sense of a market, where material products, once designed, produced, and distributed, are interchangeable. Instead, television programs are unique symbolically-imbued products, textually, visually, and aurally distinctive products of cultures that are creatively crafted through tacit, shared indicators of social meaning and significance deployed to tell a story. At the time of our initial writing, the production of culture perspective as well as global reception studies implied that the site of distribution was merely a “portal” through which texts passed from one cultural locale to another. Our analysis illustrated how TV products’ distinct qualities were made relevant in sales transactions. This meant addressing the ways in which culture not only affected the creation of product uniqueness or distinctiveness but how culture writ large affected how these symbolically-embedded products were bought and sold as cultural products. This dimension—focusing on television products as cultural products— added a layer of complexity to our analysis and was at the crux of understanding why the global market for television is so intangibly complex and complicated. Straightforward transactional economic or organizational explanations wouldn’t do. Understanding it as a culture world of production, a perspective that embraced a more expansive, cross-disciplinary conceptualization, would. We initially drew upon sociologist Diana Crane’s useful schema of culture world for insight, one that included product creators, production conventions, industry gatekeepers, organizations (bureaucratic and otherwise), and audiences, but ultimately, we went beyond these components to include the impact of relational networks, cultural policies and practices, industry scouts and other industry boundary spanners in search of talent and programming, and the discursive practices of the industry.
Global TV begins by addressing the origins of the global market and marketplace, which, according to a recent email we received from a high-level strategic marketing and creative services executive at a leading studio’s international division, remain relevant to understanding what shapes the mechanics of the industry—the way business is transacted—to this very day. Our book’s first two chapters describe the history and organization of the lucrative syndication market that gave rise to the export of television, and the relevance of the export market to the early intellectual debates that dominated study of the field. In the next two chapters we delve into the importance of television’s cultural properties—genre and aesthetics—to its marketing. Genre is of continued relevance as a system of dynamic categorization and as an organizer of program content understandings inside the industry. How the industry presents a series’ aesthetic elements—a program’s markers of differentiation or distinctiveness among similar others—reveals not only the ways in which the management of a program’s cultural properties are further systematized and routinized, but along with genre accounts for why products are successful in one location and not another.
Global TV’s penultimate chapter, reprinted here in a slightly shortened form, analyzes the discourses of distribution, from scholarly to industrial levels, that constitute the global television field of study and addresses the ways in which rendering them visible expands upon established understandings of the circuit of cultural production and consumption. Important scholarship by others continues to move the field of global TV along on several related fronts, and we conclude by offering a selected sampling for consideration. Although coming from different disciplinary perspectives, each contribution underscores in its own way the pivotal role of distribution and its discourses to television’s culture world (for a comprehensive, multi-disciplinary synthesis of the history, theory, and practices of the field, see Bielby & Bryant 2016). From a sociological vantage point, Kuipers (2015) revealed through an analysis of cross-national screen translation the importance of understanding how strong national institutions enable the persistence of local differences in television’s intensely globalized media field, thereby acting as a constraint on the degree of globalization in the industry (see also Curtin 2005, for the restricting effect of institutional logics of politics on capitalistic goals of distribution). Elsewhere, Kennedy (2008) investigated the crucial role media discourse plays in the recognition of market entrants, revealing the extent to which media’s discursive strategies are central to the adoption and mainstreaming of new market actors. Addressing the effect of the 2009 global recession on TV’s export market, we (Bielby & Harrington 2010) spotlighted the industry’s vulnerability to economic fluctuation. Steemers’ (2016) study of the impact of online broadband-delivered subscription video-on-demand (SVOD) services on distribution addresses how new forms of delivery to international markets influence local production decisions (see also Curtin, Holt, Sanson 2014, on pervasive industry shifts; Sanz & Crosbie 2016, provide insight into the cultural implications of new distribution technologies on audiences). Lastly, Esser (2010) and Chalaby (2015) document how robust franchising of television formats remains a widely adopted staple of global distribution and contributes to the endurance and vitality of the market.
We are delighted to have our work included in this dossier, and hope that it inspires continued advances in the field.
Discourse is crucial to the import/export television market for constructing accounts of factors that explain a hit series. Such accounts are important as post-hoc explanations of success because they convey to stake-holders that the business of the market is more rational and organized than it actually is. Because success in the import/export market is so difficult to predict in advance, anticipating a priori which aspects of organizational structure, conditions, or dynamics will lead to the creation of a hit is challenging, to say the least. Insider cultural knowledge about how content might resonate in other locales is crucial to the social construction of this market, and equally important is the means by which that information is communicated—the discourse among industry participants about a hit. As a formal mechanism that binds and integrates the culture world of the global television marketplace, industry discourse flows through circuits of communication that formulate recurring pathways of interaction. By focusing specifically on the mechanism of discourse, we are able to reveal its centrality to the conduct of this industry and to the discursive frames that define it as a market and a marketplace.
Cultural studies approaches to television have long been based on the idea that the cultural product, its discursive message, or the research question and its analysis are posited to travel some kind of circular path. This model implicitly subsumes distribution under sites of production (D’Acci 2004) and/or regulation (du Gay et al., 1997). And yet, for us, distribution is analytically distinct from other production/industry processes—involving different actors, practices, norms, expectations and tensions—and thus needs to be interrogated explicitly by scholars interested in fully understanding the workings of global television. Analyses of distribution can help correct the productionist bias in the sociology of culture (e.g. the production-of-culture perspective) and the consumptionist bias of cultural studies, in part by showing how distribution serves to “articulate production with consumption, and draw consumption back into the process of production” (Nixon 1997: 10).
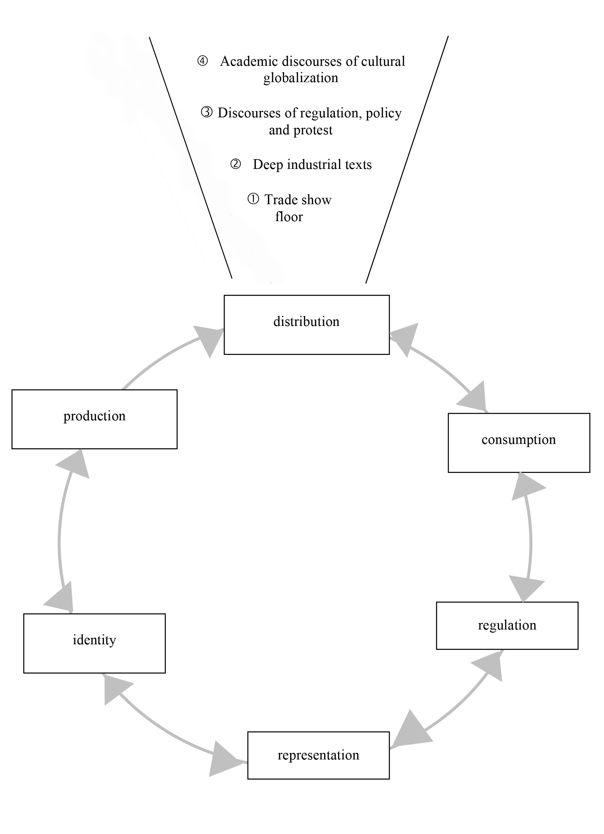
These various discourses, at times overlapping and at times competing, frame our understanding of global TV distribution. We conceptualize them as nested discourses in that they are located at different distances or scales from actual trade show activities, though they have different degrees of influence on the distribution process itself. At the outermost distance, we consider broad academic discourses about globalization that frame or pre-contextualize deal making but are rarely heard explicitly on the trade show floor. Moving a step “closer,” we consider the discourses of regulation, policy and protest that shape the kinds of transactions possible and help visibilize cultural trade to the general public. Moving yet another step closer to the trade show floor, we consider the discourses reflected in the “deep industrial texts” of the production industry; that is, the texts produced by and for trade show participants (Caldwell 2004a: 185). Finally, we consider the discourses overheard at the trade fairs themselves: the banter between participants, the content of seminars, the discussions about programming content and the state of the industry, and so on.
2. Discourses of Global Television Trade
We offer a very simple diagram to guide the following discussion (see Figure 2). This represents the distance of four major discourses of global television trade—academic discourses on cultural globalization, discourses of regulation, policy and protest, discourses of deep industrial texts, and trade show discourses—from actual trade fair activities.
2.1. Level Four: Academic Discourses of Cultural Globalization
At the furthest distance from TV distribution practices are the myriad academic discourses on the circulation of cultural products across national borders and regional boundaries. These discourses, situated in a variety of academic niches and covering a seemingly infinite range of topics, exploded since the 1974 UNESCO report on global TV exchange patterns (Nordenstreng & Varis 1974). There is a considerable distance or gap, however, between these discourses and what is actually heard on the trade show floor. Academics as individuals are largely unwelcome at trade fairs, as we experienced ourselves (see also Abolafia 1998). In return, we find little evidence that industry participants take into account, or even seek out, academic knowledge on global television trade. As a result, scholarly discourses about cultural globalization and what industry members themselves find meaningful as they conduct business transactions are at times strikingly different.
In an analytic review published in 2002, Diana Crane explores the dominant theoretical models used to explain or interpret cultural globalization: the cultural imperialism thesis, the cultural flows or network model, reception theory, and a model Crane proposes that captures various national and urban cultural policy strategies (see Table 1). We explore below theories of cultural flow and media reception, situating cultural policy strategies as a Level Three discourse—i.e. one step closer to the trade show floor.
2.1.1. Cultural Flow
The term flow first emerged in the 1970s following the UNESCO report and is used by scholars to refer to the movement of TV programs and formats through different world markets (see White, 2003). In contrast to cultural imperialism models that propose a one-way transmission from center to periphery, the cultural flows or network model suggests that cultural influences can move in many different directions and their effect is likely to be cultural hybridization, not homogenization. In this conceptualization, world television is less global than regional, with cultural-linguistic or geo-linguistic markets strongly shaping audiovisual trading patterns (see Sinclair, 2004; Straubhaar, Campbell, Cahoon 2003). From the concept of flow emerge discourses of tourism, migration, global trade and diaspora, and the image of both TV programs and TV viewers as travelers, tourists, sojourners, exiles, vagabonds, pilgrims or nomads (Sinclair & Cunningham 2000; White 2003). This discourse of flow metaphorically captures the mutual interrelation of moments on the circuit of culture (Dean & Jones 2003: 535). It has been criticized, however, for any number of reasons, including its romanticization of mobility as intrinsically progressive and its concomitant denial of stratification mechanisms that shape one’s ability to be mobile (see Morley 2000, 2001). Our own critique rests on what traveling theory obscures—we suggest that while the discourse of flow may be metaphorically appropriate, it is to date an incomplete discourse. We illustrate the distance between academic writings on cultural flows and trade fair practices by discussing what the former fails to capture. Most global flow research examines the meaning(s) of TV programming before and after its arrival in a new cultural context, thus obscuring the actual process of “getting there” (i.e. the trap identified by Dean and Jones, 2003).
What disappears at the site of distribution? There is at least one element that generally fails to flow through the distribution process—the reputation of an individual producer, director or writer in the eyes of viewers. In some domestic contexts of production and reception, reputational identity matters in selling programming to viewers (see Bielby, Moloney, Ngo 2005). In the US, for example, it matters to savvy viewers and fans whether J. J. Abrams is still writing for Lost, whether a new reality program is a Mark Burnett production, or whether the movie-of-the-week is part of the venerable Hallmark Hall of Fame series. The individual reputation of buyers, sellers, and the companies they represent matters at global trade fairs because it can make or break a deal. The same holds true, to varying extent, for the reputation of a show’s producers, writers and directors. To buyers at global trade fairs, this type of reputation indicates a program’s potential quality, popularity or longevity, and can help provide contextual information regarding a program’s domestic ratings or target demographics. But while this form of reputational identity is relevant on the trade show floor, programmers in new cultural markets are only just beginning to utilize it systematically to sell imported shows to local audiences.1
What is interrupted and reconstructed through distribution? Many other factors relevant at local sites of production and consumption fail to travel through the global distribution process. These factors do not disappear, per se, but rather are interrupted at the moment of distribution and reconstructed in receiving markets. The first will be discussed below in our examination of reception theory: the viewer. A second factor interrupted through the distribution process is genre. We emphasize two related points here. First, of all the ways that genre might be conceptualized and understood (experienced) during processes of production and consumption, only two are relevant at the site of distribution: genre as content, and genre as format. Genre is thus experienced during distribution differently (i.e. more narrowly) than at other sites on the cultural circuit (such as the site of consumption, for example). Our second point is that genre is not a program feature assigned at production to carry through the distribution process un-disturbed and un-contested; rather, it is a fluid and negotiated designation. For example, the marketing of The Bold and the Beautiful as a series rather than a serial allowed for different programming opportunities in import markets and thus different viewing experiences for new global audiences.
A third factor interrupted through the distribution process and reconstructed in receiving markets is a program or format’s success with viewers and professional critics. Sellers routinely marshal ratings indicators as part of their marketing and sales strategy. However, success in one cultural context does not guarantee success in another. While a discourse of quality television permeates trade fairs, no one really knows what that means, and critical acclaim in one market does not readily influence a show’s reception with professional critics elsewhere. Finally, most elements of the TV paratext are interrupted in the process of distribution and must be reconstructed in local markets of consumption: print and on-air advertisements, previews, product tie-ins, local newspaper and magazine coverage, and so on.
What travels through the distribution process? In contrast to those elements that either fail to travel or whose traveling is interrupted, our research identifies at least three elements of global television that manage to flow fairly effectively through the distribution process, though they too are altered by the journey. First is program content itself, though it is subject to dubbing, subtitling, censorship, and a range of other practices designed to influence local reception. Altering textual aesthetics (such as a program’s theme music) means altering what it is that viewers and fans engage with, which ultimately means that viewing experiences are unique to local contexts of reception. To put it another way, different cultures respond differently to texts, but the texts themselves are also different—that is, the version of America’s Next Top Model viewed in Bangladesh might be very different from that viewed in the US. This is an especially important consideration for scholars who study comparative fanship (rather than viewership), in that one of the hallmarks of media fandom is fans’ intensely close textual readings.
Another element that travels fairly effectively through TV trade fairs is the reputation or celebrity attached to actors, actresses and other on-screen personalities. To most viewers in most parts of the world, the power of television rests on the faces and stories appearing on-screen rather than on the various other professionals involved in the production and dissemination of programming. In other words, recognizable TV stars facilitate sales transactions for buyers and sellers and thus usher programs and formats through the distribution process into new viewing arenas.
To briefly summarize, we have suggested above that academic discourses of cultural television flows are incomplete due to their continued productionist/consumptionist biases, by focusing on where texts start (contexts of production) and where they end up (new contexts of consumption). But if the cultural flows model tends to obscure the ways that distribution practices variably transform identities, texts, reception experiences, and so on as they travel the circuit, reception theory seems also biased in that it tends to disconnect scholars’ and industry insiders’ understandings of the television “viewer” or “audience.”
2.1.2. Reception Theory
Reception theory is the second model of cultural globalization we situate as part of Level Four discourses, relevant to our understanding of global TV trade but relatively distant from actual trade show practices. As summarized by Crane, “reception theory concentrates on the responses of audiences and publics. On the one hand, reception theory looks at people’s responses to specific cultural products. On the other hand, it theorizes the long-term effects of cultural products on national and cultural identity” (2002: 9-10).2 Unlike the cultural imperialism model, reception theory suggests that viewers are capable of making interpretations in many different ways (at times radically different from what the producers anticipated), and thus the meaning of TV imports is always subject to local contexts of reception.
While reception theory continues to build a long and rich history, the notion of the audience has become one of the most hotly contested concepts in media and cultural studies (see Bird 2003; Bratich 2005; Hartley 1992; Mosco & Kaye 2000). Originally an industrial (marketing) term linked with the rise of commercial radio broadcasting, the concept of the audience quickly became one of the central ideas in mass communications research. As scholars moved beyond the transmission model of communication in the late 1980s, however, the notion of the audience gradually de-stabilized within the academy. 3
In our own research, one of the most interesting features of NATPE, MIPCOM, and MIP-TV and (we presume) the by-invitation-only L. A. Screenings (we’ve never been invited) is the physical absence of the “everyday” viewer or audience. The audience can actually be said to participate in three indirect ways. First, viewers participate as a form of institutionally constructed data, represented most frequently through ratings indicators and market research. While dismissed by most scholars as an inadequate representation of the meaning of global audiencehood, this form of data remains the industry’s best guesstimate of the “knowability” of TV audiences and their viewing preferences. But, since even the most exhaustive audience research cannot guarantee a hit show, it is not necessarily a deal maker (or breaker) during sales transactions.
Second, recall that the audience participates indirectly in TV trade fairs through buyers who function as surrogates for the generalized audience, or as “privileged interpreters of viewers’ tastes, much like book reviewers” (Havens 2003a: 22). Buyers make purchasing decisions on the basis of a variety of factors, including the distributor’s reputation, country of origin, word of mouth on the program or format, marketing and promotional materials, and their own preferences. Buyers’ surrogate function helps to ease the potential challenges of conducting business transactions cross-culturally. “Because buyers function as surrogate consumers in international television, distributors can focus their promotional efforts on courting their favor, rather than trying to create programming that appeals to viewers around the world with far-flung tastes” (Havens 2003a: 29).
Finally, in contrast to the slippery presence of television viewers at TV trade fairs, increasingly spotlighted are television fans. As the cost of production rises, competition increases, and profits decline, TV industries worldwide have shifted their focus from generalized ratings to target demographics. Fans are another niche market both actively sought and deliberately cultivated by producers and programmers (Jancovich & Lyons, 2003; Jenkins, 2001; Willis, 2003).4 Global TV sales transactions increasingly anticipate complex promotional efforts to construct a fan following in new cultural markets, often before a show hits the local airwaves. Fans are now being courted not just at the level of production but again (and differently) at the level of global distribution—and not necessarily with programming that was consciously produced to be fan-friendly worldwide. For example, Rob Tapert, Executive Producer of Xena: Warrior Princess (which was definitely designed to be fan-friendly in the domestic market) was asked during a NATPE seminar whether the references to pop culture sprinkled throughout the series travels well to other countries. With a surprised look on his face he responded that he had no idea.5
While these discourses of cultural globalization—cultural flows and reception theory—are central to how scholars understand media in the context of globalization, they seem to hold little relevance to buyers and sellers as they conduct transactions. More relevant, however, are the various discourses (academic and otherwise) of regulation, policy and protest that frame trade fair activities. We turn to these discourses below.
2.2. Level Three: Discourses of Regulation, Policy and Protest
A wide range of cultural policy strategies—including preservation, resistance, reframing, and glocalization—serve as a fourth approach to studies of cultural globalization (see Table 1) (Crane 2002). According to this model, globalization is “a disorderly process, fraught with tension, competition, and conflict” as companies and countries “attempt to preserve, position, or project their cultures in global space” (Crane 2002: 4). Discourses of regulation, policy and protest are more directly relevant to trade show activities than the Level Four discourses explored above, but while they define the parameters of trade activities, they are heard on the trade floor only indirectly.
Most audiovisual trade is governed by rules established by the World Trade Organization (WTO), created in 1995 out of the original General Agreement on Tariffs and Trade (GATT) and including about 150 member nations. Since its establishment the WTO has obviously been the target of sustained international protest for its efforts to facilitate the global circulation of goods and services, charged by critics with being purely an instrument of global capitalism in the service of exploiting poor nations and peoples. Media corporations have growing influence on policy decisions, often working closely with governments to establish, enforce or curb regulations on media trade. As a result, “conflicts over cultural industries in free-trade agreements, whether in regional or international forums, often amount to little more than corporate wars via other means, namely, inter-governmental arbitration” (Galperin 1999: 630). In policy discussions the role of trade in cultural products has been central, manifested in vociferous debates about quotas, national identities, and the preservation of cultural heritage. These debates heavily target media forms like film and television since their consumption is “perhaps the most immediate, consistent and pervasive way in which ‘globality’ is experienced” (Murphy & Kraidy 2003: 7). Interestingly, trade in TV formats is not nearly as controversial as trade in TV programs. Since format adaptations are geared toward local tastes, anti-trade activists are perhaps less likely to realize the origin of the format (Moran 2004: 265).
Regional integration agreements such as the NAFTA (North American Free Trade Agreement),6 the EU (European Union)7 and the MERCOSUR (Mercado Común del Sur)8, while sharing the goal of free-trade zones, represent three distinctly different ways to reconcile the tension between economics and culture that have resulted in three different policy outcomes (Galperin 1999). While formal trade agreements ultimately determine what types of transactions may occur and with whom (we are ignoring here the heavily trafficked black market of TV trade), there is little discussion of those agreements per se on the trade show floor at global TV syndication fairs. There is not, in other words, an explicit discourse of GATT or the WTO circulating among distributors at the annual fairs. Nor is there a visible activist presence at the fairs—the protests in Seattle, Chile and elsewhere are not echoed by similar protests in Las Vegas (NATPE), Los Angeles (L.A. Screenings) or Monaco (MIPCOM, MIP-TV). The discourse that is present centers on the more symbolic aspects of trade policy: identity, community and culture. Nowhere is this more present than in discussions of the EU, which has attempted to a much greater extent than the NAFTA or the MERCOSUR to construct a transcendent common culture, and thus a common audience, among member nations (see Morley 2000; Schlesinger 1997). For example, the Television Without Frontiers directive refers to a series of EU policy initiatives aimed at constructing a pan-European media market (Curtin 2004: fn. 56). Some critics argue the pan-European model forces or assumes homogenization, and indeed TV producers and distributors (along with scholars, policymakers and others) recognize the inherent irrationality in conceptualizing Europe as a single cultural market. This message is reiterated repeatedly at trade fairs, both in deep industrial texts and on the convention floor—France is not Finland is not Portugal is not Hungary, but different nations with different histories, cultures, and ways of doing business. As cultural industries shift from broadcasting to narrowcasting, the EU’s diversity is increasingly considered a strength rather than a liability (Galperin 1999: 638). In general, the discourse of cultural exemption in trade negotiations “has evolved from defending national modernities to commercializing local hybridities” (Beale 2002: 85; see also Schlesinger, 1997:380; van Elteren 1996: 58). This is reflected on the trade show floor where the effort is to spotlight cultural diversity rather than cultural sameness through practices such as nation branding, the decoration of booths, the goodies offered free to conventioneers, and so on (Havens 2003; Sinclair 2004). Newcomers are instructed repeatedly in NATPE and MIPCOM seminars to do their cultural homework before entering into business transactions with other nations.
2.3. Levels Two and One: Deep Industrial Texts and the Trade Show Floor
We discuss both levels of discourse here because, while analytically distinct, they are so close to one another in scale and so dialogic that it would be difficult to discuss them separately. Deep industrial texts are the material and non-material artifacts that reflect how the industry makes sense of itself, to itself, and that serve as “institutional geography lessons” or “user guides and road maps” for trade show participants (Caldwell 2004a: 164, 185). Made by practitioners for practitioners, deep texts are largely inaccessible to TV viewers and fans; indeed, they “precede and prefigure the kinds of film/television screen forms that scholars typically analyze” (Caldwell 2004a: 165). Deep texts exist in a variety of forms. Below, we identify those that precede and pre-contextualize trade show activities and thus exist at Level Two (promotional brochures, seminar schedules, online and print preshow newsletters, bulletins and press releases), and those that unfold coterminously with verbal discourses on the trade show floor and are thus situated at Level One (seminar content, daily press releases, daily news briefings).
Global TV syndication fairs are the site of at least four related discourses on the meanings and functions of television: television as a product, television as an industry, television as an employment ladder, and television as a means of communication.
The most prevalent discourse permeating TV trade shows relates to television as a product. Obviously, the most important purpose of the fairs is to facilitate sales transactions, and the primary value underlying these transactions is that of “quality” television. On one hand, the message is clear that economic profit matters the most—participants remind themselves and are reminded by others that whatever else it might aspire to, television is a business and must be understood as such. However, quality is a key element in product pitches, promotional materials and debates about the future of the industry, and is (supposedly) indicated through such data as audience ratings, production standards, nation of origin, the reputational identities of the corporation and individuals involved, and any awards a particular program has won. Each of these sources of data is obviously problematic—popularity and quality are not the same thing, to begin with—but it matters in the current TV market that the products being bought and sold are “good” products (see Spigel 2004).
Ultimately, good television is in the eye of the beholder, and buyers routinely rely on their own aesthetic preference to guide their purchases. Explains Ben Silverman, international packager for the William Morris Agency:
“[I] look for shows obviously that are good. I mean, just something that strikes my own personal interests is my biggest driving factor…When I stick that tape in, if I like it, I go for it, even if my research tells me it isn’t working.”
(NATPE videotaped seminar, “How to Turn a Homegrown Idea into an International Success,” 1998.)
While Havens is accurate in pointing out that programming fairs “have few pretensions to art” (2003: 18), the notion that television programming can be more than merely entertaining is also relevant to global sales transactions.
There is also a discourse of television as an industry that fundamentally organizes trade show activities. Obviously, the four major fairs serve as a temperature gauge for the economic robustness of the industry as a whole, and the fairs’ internal communication systems as well as the TV trade press (e.g. The Hollywood Reporter) report almost breathlessly on attendees and no-shows, deals made and lost, celebrities present, hot new products and the year’s biggest bombs. The fairs function at least in part as a celebration of the industry and its participants, so the discourse tends relentlessly toward the optimistic, but there is a strong undercurrent of concern about the future of the industry in light of increasing fragmentation of the market, expanding entertainment options, new technologies, rising production costs, and growing competition. Industry members repeatedly point out how difficult it is to launch a new show in the current market (the process is likened by one as a form of “trench warfare”), to attract and retain viewers, to interpret ratings data to predict future programming, and to know what will sell in particular cultural markets. This concern is reflected both in press reports and in the types of educational seminars hosted at the fairs. For example, seminars at both NATPE and MIPCOM regularly explore emerging opportunities as well as the general health of the industry. NATPE panels over the past decade include “The Future of Television” (1998), “The Eastern European TV Market: New Developments, New Opportunities” (1999), “If You Speak Spanish, Your Time Has Come” (1999), “Outlook 2004: Boom, Doom, or Gloom?” (2004), and “Great Expectations: New Opportunities with VOD and HDTV” (2004). Similarly, in 2004, MIPCOM seminars include “The Independent Production Industry: Survival Strategies,” and “Programming Choices for an Ever-Changing Market.”
The third central discourse heard at Levels Two and One is that of television as a potential ladder of employment success. TV trade fairs attract a wide diversity of attendees, from independent producers and start-up companies struggling to make their first sale to major international corporations. Trade fairs and the deep texts that surround them function both explicitly and implicitly to socialize newcomers into the business culture (see Caldwell 2004; Havens 2003; Penaloza 2001). For example, on-site seminars include formal sessions on the importance of networking (“How to Network: Schmooze or Lose,” NATPE 2003), on developing effective pitches (e.g. “How to Pitch Your Pitch,” NATPE 2001), on bringing those pitches to fruition (e.g. “From Womb to the Living Room. The Development Process,” NATPE 2004), and on selling to specific global markets (e.g. “Programming, Co-Production and Producers in China,” MIPTV 2004; “Conquering America: Case Studies for Selling into the US,” MIPCOM Junior 2004).
“How to” messages are also threaded informally throughout trade show proceedings and are manifested in interesting ways. For example, most seminars conclude with a question/answer period. We have attended numerous seminars at both NATPE and MIPCOM where what starts off sounding like a “real” question from an audience member devolves quickly into a product pitch—“I just produced a television show about blah blah blah.” In most cases the panelists respond initially with nominal politeness but eventually lose their patience and instruct the questioner that he or she is pitching inappropriately. From the pitcher’s perspective this might be the only time they ever have an interaction with some of the major industry players, so pitching might be in their best interests even though it violates the purpose of the gathering, but it ultimately functions as a moment in which industry norms are communicated and reinforced.
These “how to” messages and interactional monitoring of industry norms are accompanied by a clearly expressed and emotionally volatile value system known in the United States as the American Dream. The employment-oriented educational sessions described above are typically followed by newcomers asking questions such as, “What do I do if the production company doesn’t return my calls?” and “How do I arrange a meeting with the corporate head?” and “How am I supposed to finance my show if I have to have financing to get financing?” The invariable answer? If you want to make it in this business, keep knocking on doors, keep making phone calls and don’t take “no” for an answer. At times, the tension is palpable. For example, a NATPE session in 2002 was titled “Beyond the Telenovela: Program Opportunities in the US Latino Market.” Panelists talked enthusiastically about the explosion of the Latino/Hispanic market, and NBC’s recent acquisition of Telemundo. The dominant message of “great things are on the horizon” was not well received by everyone, however, and a low-level grumbling was audible in the auditorium. The small-time producer of a fishing show, who has apparently tried repeatedly and unsuccessfully to sell the show to one of the major distributors, finally stood up and complained loudly: “Every year there’s a panel like this and everybody tells us how beautiful it will be for Latin producers and nothing gets done…” He was angry, others chimed in to support his statements, the panelists were clearly uncomfortable, and their eventual response was simply a reiteration of the original theme: opportunities exist for those willing to work for them.
The final discourse heard at Levels One and Two includes two distinctly different themes that center on television as a means and medium of communication. One theme, based on the value of social responsibility, focuses on the longstanding issue of TV’s varying obligation to educate, inform and/or entertain its audience. Discussions about TV’s social responsibility emerge most frequently, perhaps, surrounding children’s programming. Trade show participants acknowledge that what constitutes “educational” programming for children is highly debatable. The US network PBS, for example, has guidelines for children’s educational television but many networks do not.
The second, more central theme in this discourse of television as a means and medium of communication centers on new technologies and the value of technological change as perceived by the industry vis-à-vis viewers. In the past few years, trade fairs have been dominated by concerns about the transition from analog to digital television and the strategies needed to make digital as effortless as possible for consumers. Indeed, NATPE 2004 launched a new daylong summit titled “NATPE Mobile++” to address the impact of new technologies for industry members who readily acknowledge that they have no way of predicting where the transition to wireless, mobile and digital technologies will lead. At the center of attention are technologies that allow viewers to bypass traditional advertising strategies, thus impacting the business model that underlies most commercial television. Overall, trade show participants freely admit they do not understand what viewers want and need from television.
Conclusion
As noted earlier, our discussion is oriented toward making two larger conceptual points about circuit models of television. First, we aim to clarify distribution’s unique intermediary functions on the circuit of culture model, specifically its ability to implicate sites or moments on the circuit with one another and thus transform TV texts and their meanings in the process. In contrast to the ease of motion implied by the concept of flow, our research finds that televisual elements vary considerably in their ability to travel undistorted through the site of distribution—from the TV text itself (routinely altered by dubbing, subtitling and censorship), to its genre identification, to the reputational identities of the actors, actresses, producers and creators attached to it, and so on. Each element is negotiated, contested, and re-examined during distribution, often by a different set of actors working in a different business culture than at other sites on the circuit.
When studying global television syndication, the omission of distribution as a key site on the circuit significantly limits our ability to understand television in the context of cultural globalization. The TV text (and its meanings) that “exits” the United States is simply not the same thing as that which “enters” South Africa or elsewhere, and understanding what happens during distribution is one key to understanding the difference(s).
The second goal of our analysis is to provide a new conceptual depth or three dimensionality into circuit models. We have argued that discourses of cultural globalization as identified by Crane (2002; see Figure 2), along with industry discourses reflected in deep industrial texts and in seminars and conversations on the trade show floor, hold relevance at different levels or distances from actual trade show activities. We suggested that the circular motion implied by circuit models be expanded to include verticality, with the discourses or “chatter” surrounding each site moving in and out of position, in terms of both presence/absence and location (distance) from the site (the popular amusement park ride the Octopus demonstrates comparable motion). For example, the discourse of regulation, policy and protest that we position at Level Three in our analysis has historically been absent from (or located at a considerable distance from) the site of production in the US domestic context since US producers long prioritized domestic audiences over global ones (a global orientation is a recent development in domestic production). This discourse is perhaps most relevant to the site of consumption in other parts of the world, in that formal regulation agreements fundamentally shape what TV programming many viewers are even permitted (legally) to consume. Through the complex discursive interconnections we have observed, we anticipate, in particular, a fuller exploration of the concrete mechanisms and institutional logic of the global marketplace might better be understood. Our elaboration also envisions the larger theoretical project of examining how the never-ending dynamics of the television industry are more than just artifact but are, in fact, a constituent of its institutional structure.





